即时足球比分

即时足球比分语言: EN
即时足球比分

即时足球比分 公告

2013年暑假教职工休息休养通知
发表时间:2013-04-27 阅读次数:

尊敬的各位老师:

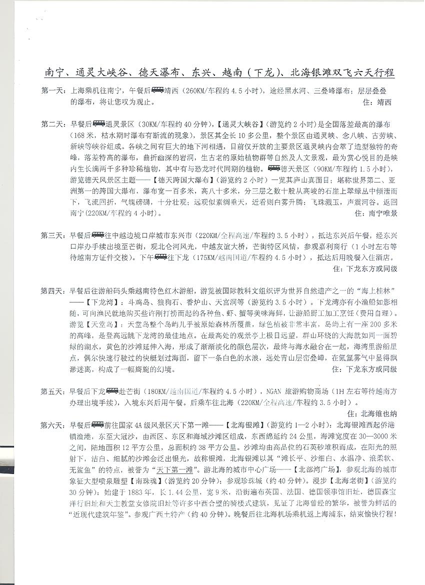
本次寒假休养有以下16个休养点,其中线路2、15、16共有1个名额,线路1、3、6、7、13共有2个名额,线路4、5、8、9、10、11、13、14共有3个名额,合计6个名额。

如有意向报名,请在5月3日(周五)16:00前到即时足球比分 大楼A317何伟君老师处报名、登记,并缴费(同时提交身份证复印件),名额有限,以先报名为准。

即时足球比分 工会 

2013.4.27

 
即时足球比分

即时足球比分

即时足球比分

各休养线路介绍如下:

即时足球比分

即时足球比分

即时足球比分

即时足球比分

即时足球比分

即时足球比分

即时足球比分

即时足球比分

即时足球比分

即时足球比分

即时足球比分

即时足球比分

即时足球比分

即时足球比分

即时足球比分

即时足球比分

即时足球比分

即时足球比分

即时足球比分

即时足球比分

即时足球比分


 

 

返回

地址:上海市嘉定区曹安公路4800号宁远馆 邮编:201804 

© 2017 即时足球比分-手机即时比分 版权所有